当前位置: 首页 > 认定计划

关于举办电子商务师(四级)职业技能等级认定的通知

发布时间:2023/02/10 12:26:28

关于举办电子商务师(四级)职业技能等级认定的通知_00.jpg

关于举办电子商务师(四级)职业技能等级认定的通知_01.jpg

关于举办电子商务师(四级)职业技能等级认定的通知_02.jpg

关于举办电子商务师(四级)职业技能等级认定的通知_03.jpg

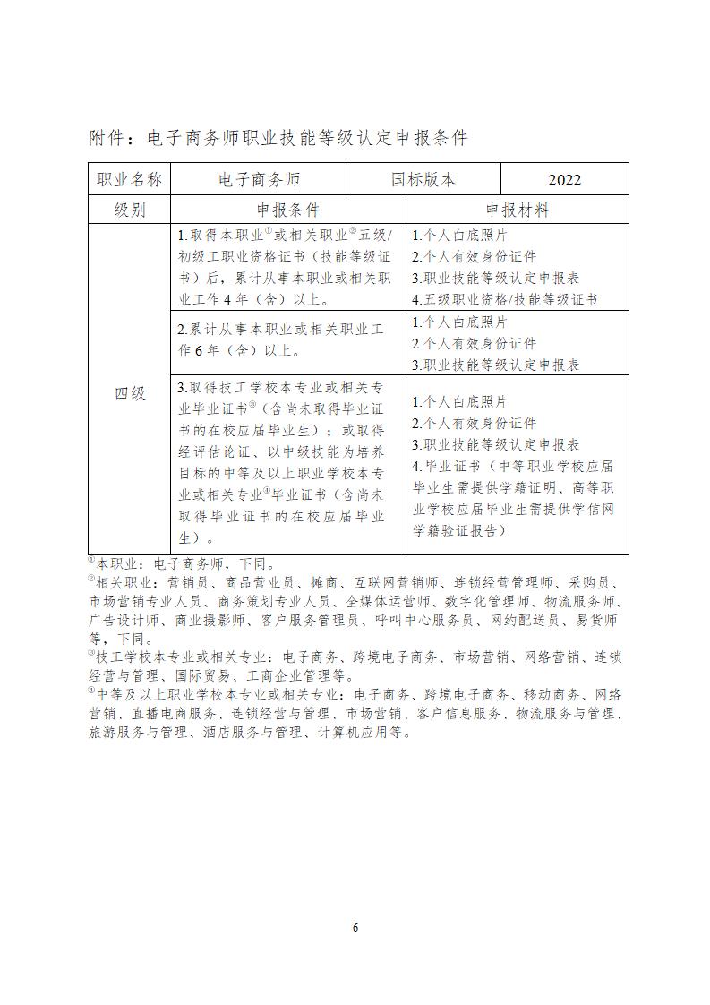
关于举办电子商务师(四级)职业技能等级认定的通知_04.jpg

关于举办电子商务师(四级)职业技能等级认定的通知_05.jpg