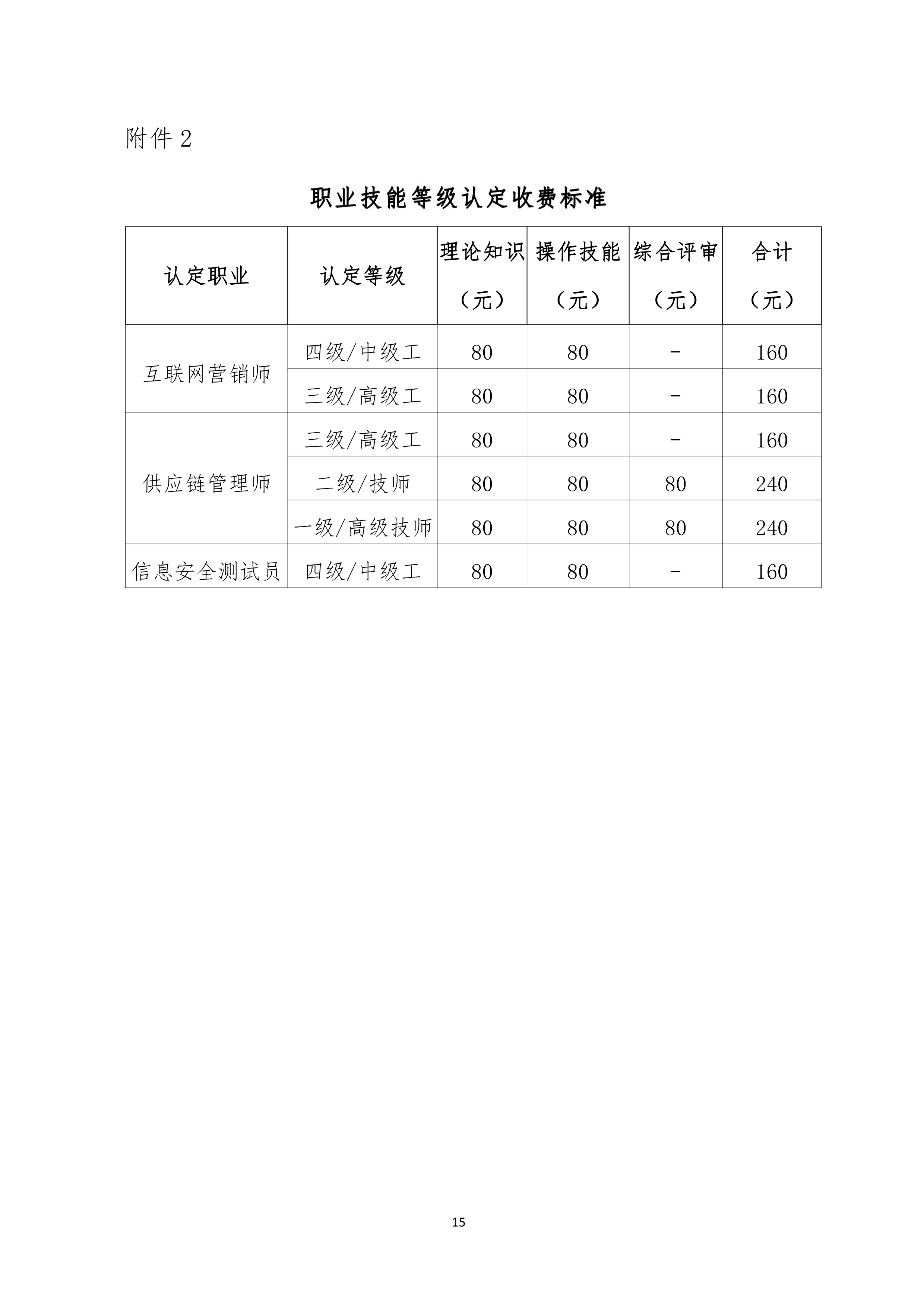
当前位置: 首页 > 认定计划

关于开展互联网营销师、供应链管理师、信息安全测试员职业技能等级认定有关工作的通知

发布时间:2024/03/05 16:06:02

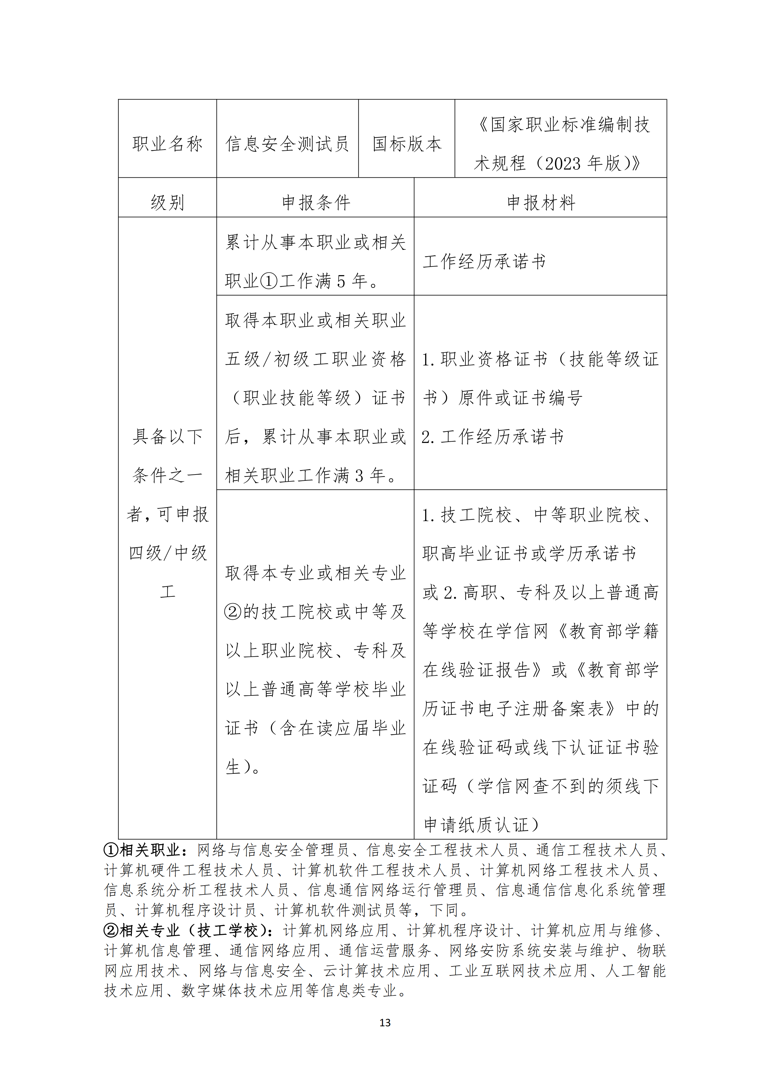
1710230535151065353.png

1710230535161015947.png

1710230535170020084.png

1710230535264068852.png

1710230535279003891.png

1710230535370050901.png

1710230535367037046.png

1710230535387035461.png

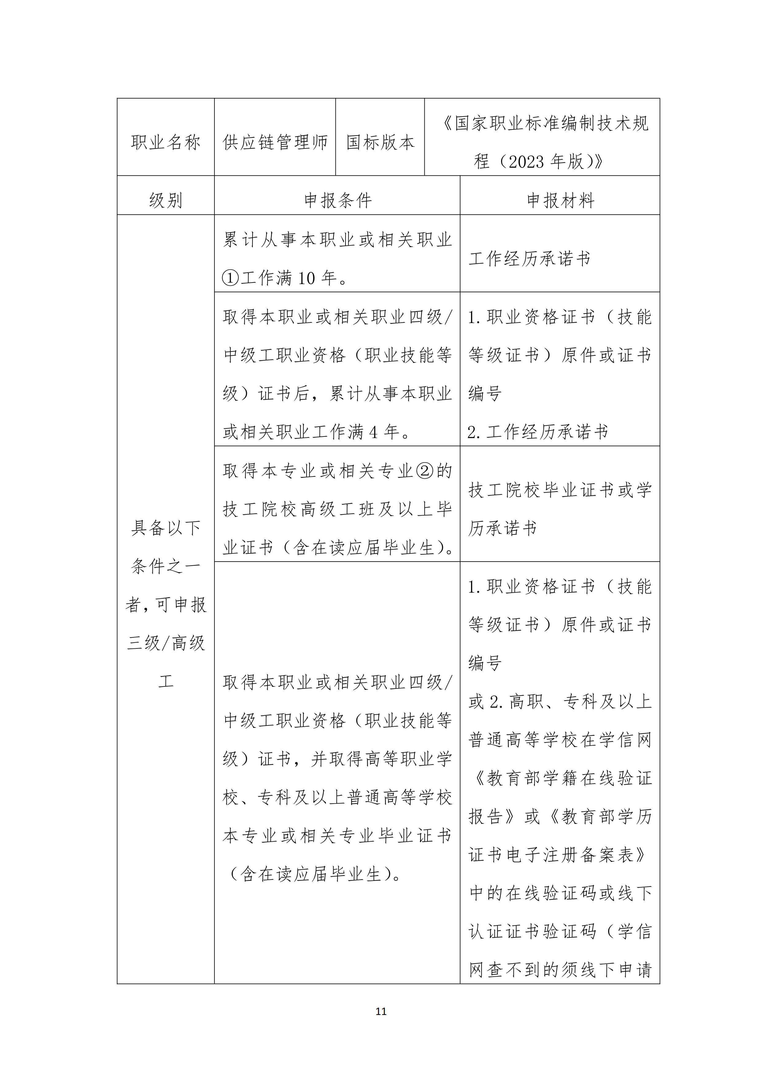
1710230535456014379.png

1710230535464012498.png

1710230535491016710.png

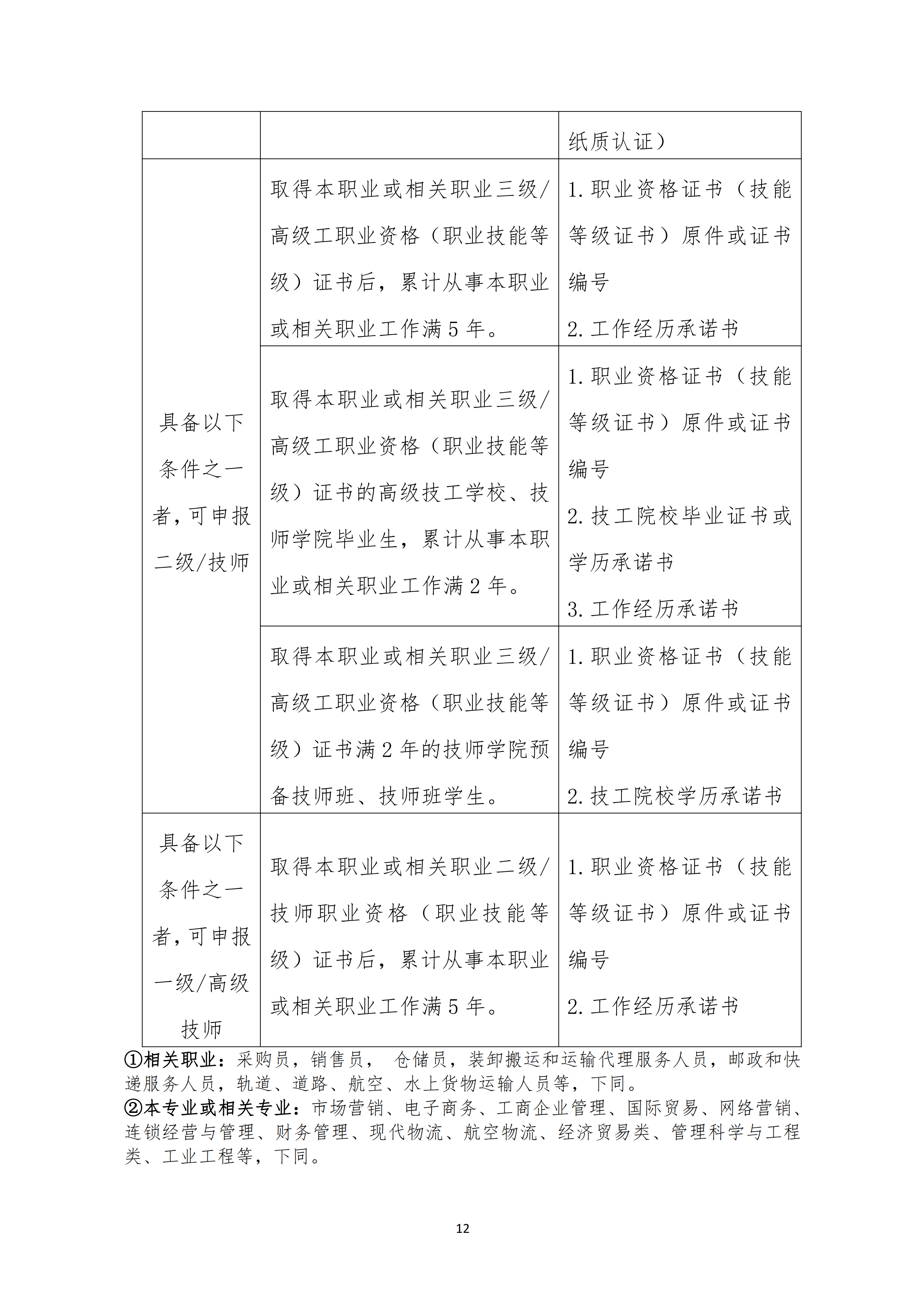
1710230535565087445.png

1710230535586018268.png

1710230535588097485.png

1710230535634056152.png